预约挂号
便民服务
联系我们
预约挂号
便民服务
联系我们
网站首页
医院概况
医院简介
领导团队
组织架构
医院历史
医院文化
医院荣誉
联系我们
新闻中心
新闻动态
媒体宣传
视频点播
医院公告
通知公告
招标信息
结果公示
人事招聘
科室导航
临床科室
医技科室
社康中心
重点学科
专家介绍
临床科室
医技科室
博士团队
家医团队
就医指南
预约挂号
门诊流程
入院须知
出院须知
体检须知
医保指南
交通指南
科研教学
科研动态
学术活动
医学教育
对外合作
党建文化
党建动态
团委活动
医院工会
护理天地
优质护理
专科护理
护理文化
健康教育
健康宣教
科普视频
义诊讲座
您的位置:
首页
>
医院公告
>
通知公告
详细内容
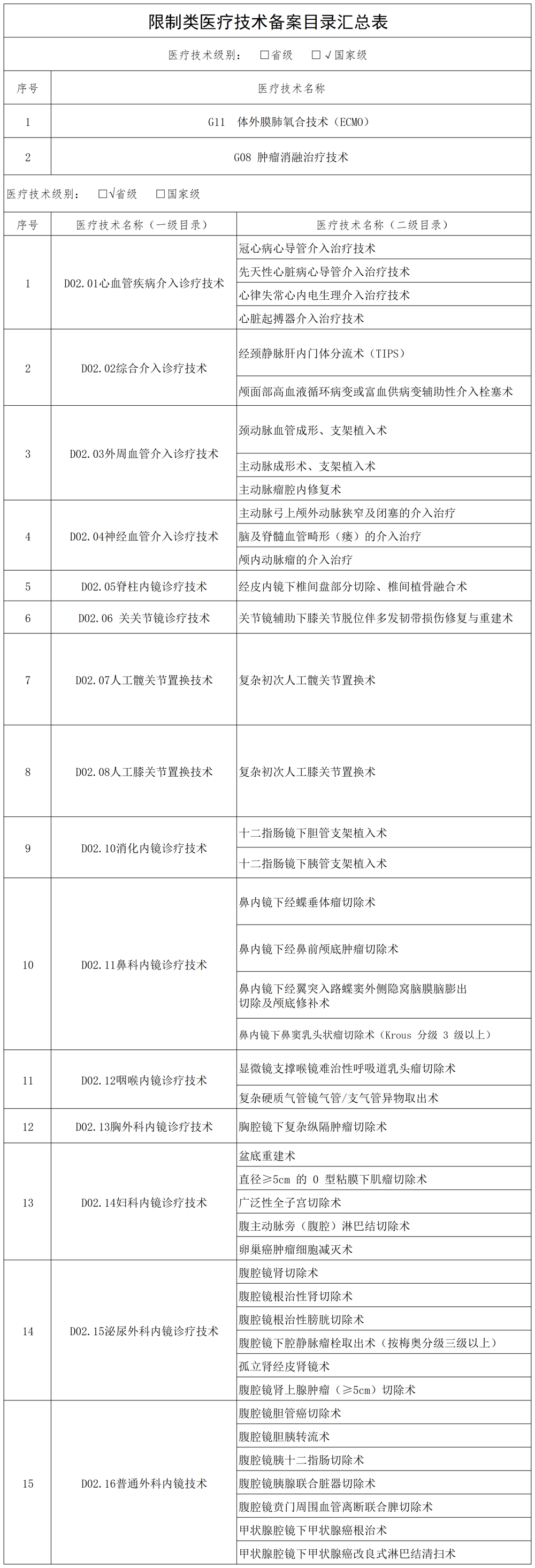
限制类医疗技术备案目录汇总表
发布时间:2026-04-03
附件:
限制类医疗技术目录(1).xlsx
分享到:
返回列表
医院概况
就医指南
新闻中心
科室导航
专家介绍
护理天地
科研教学
党群建设
健康科普
人才招聘
联系我们
0755-28015466
广东省深圳市龙华区观澜大道西187号
--友情链接--
深圳市卫健委
官方微信服务号
官方微信健康号
官方微信视频号
Copyright© 2022 版权所有:深圳市龙华区中心医院
粤ICP备10105981号
技术支持:
医创科技
×
用户登录
登 录
|
账号密码登录
成功登录后,
关闭浏览器前
24小时内
7天内
一个月内
始终
保持登录状态
忘记密码?
用户登录